
产品描述:
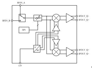
MG1007是一款高线性接收机芯片,内部集成了射频开关、射频衰减器、正交解调器和中频放大器等模块,射频工作频率从700MHz到2.7GHz,5V电源电压供电。本芯片的本振驱动采用多级缓冲放大器,片内集成的宽带变压器为射频和本振提供50Ω单端输入。如需扩展频率应用范围,只要简单的片外匹配即可。MG1007能够提供25.5 dB的射频前端衰减控制范围,步进为0.5 dB,衰减控制由 SPI串行控制实现。另外,中频输出为差分结构,非常方便接片外差分中频滤波器或放大器,如要50Ω单端输出,只需采用传统LC巴伦电路或者射频变压器。
MG1007的高集成度和高线性度,将显著降低完整解决方案成本、缩小PCB板面积以及提高系统稳定性。
主要性能:
◇ 工作电源电压:4.75V到5.25V
◇ 工作频率范围:700MHz 到2.7GHz
◇ 50Ω 单端射频与本振输入端口
◇ 高OIP3:43dBm @1.95GHz
◇ 功率转换增益:13.2dB @1.95GHz
12.3dB @2.65GHz
◇ 输出1dB压缩点:15.5dBm @1.95GHz
◇ 单边带噪声系数:19.4dB @1.95GHz
◇ 射频前端衰减:25.5dB控制范围
0.5dB步进
◇ SPI串行控制
◇ IQ幅度失配:0.05dB
◇ IQ相位精度:0.4deg
◇ 0dBm 本振驱动电平
◇ 封装:36-Lead QFN (6mm x 6mm)
应用场合:
◇ TD SCDMA, LTE, CDMA, UMTS, GSM 无线蜂窝基站
◇ DPD接收机
◇ 高性能零中频接收器