
产品描述:
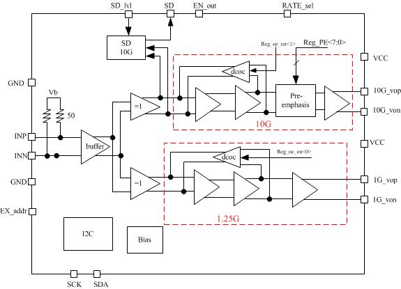
MG2030是一款高度集成的 1G/10G 双速率突发模式限幅放大器,主要用于10G EPON OLT接收链路。该产品集成了高灵敏度1G/10G限幅放大器、宽动态范围信号检测(SD assert 或LOS de-asset )、眼图交叉点调节、DC失调抵消、10G输出预加重和I2C控制接口。
主要性能:
◇ 1G/10Gbps 双速率
◇ 1G通路可独立关闭
◇ 输出眼图交叉点可调@10G通路
◇ 1G/10Gbps失调抵消模块(可分别关闭)
◇ 宽输出预加重调节范围
4-bit 权重调节0~19dB (约1.2dB/step)
50ps ~ 90ps 预加重延时调节
◇ SD或LOS输出指示可选
◇ 宽SD assert或LOS de-assert 阈值检测范围
4.0mVppd ~ 49.8mVppd (SD assert)
2.6mVppd ~ 34.0mVppd (SD de-assert)
3dB 电迟滞 (典型值)
◇ SD assert时间可调节
◇ 1G/10Gbps输出信号极性可独立控制
◇ 10G CML输出(幅度可调节)
◇ 25ps 上升/下降时间 (20%~80%,典型值)
◇ 1G LVPECL 输出
◇ 双线控制接口
◇ 器件地址可选择
◇ 工作电源:单3.3V (±10%)
◇ 封装:QFN20 (3mmx3mm)
应用场合:
◇对称/非对称 10G EPON
◇SONET OC192、SDH STM64